各市招生(考试)办公室(院、中心):
山东省2017年夏季普通高中学业水平考试将于6月23日—28日进行。现就做好考试报名工作有关事项通知如下:
一、时间安排
(一)科目和考试时间
本次全省普通高中学业水平考试10个科目全部开考。各科目考试具体时间安排如下:

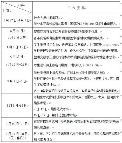
(二)报名工作流程

二、报名与缴费
(一)报考资格
2014级、2015级考生以及未获得高中毕业证的2013级考生可报考全部科目。
本次考试允许社会人员报考。社会人员在报名前,须首先取得考籍信息。考籍信息通过登录山东省基础教育管理信息化平台(http://www.sdbe.gov.cn)注册获取,该平台3月27日-4月7日开放。注册完成后,考生须本人持户口本、身份证等有效证件,到户籍所在县(市、区)教育行政部门考籍管理机构进行现场审核确认。未审核确认的人员,不具有考籍,不能进行报名和考试。
所有考生的考籍号、姓名、身份证号、照片等考籍信息均来自山东省基础教育管理信息化平台。没有取得考籍或考籍中无照片、无身份证号等信息不全的学生不能参加考试。学业水平考试成绩均取得C等级及以上的2014级学生,若报名参加本次考试,会延迟发放学业水平考试成绩合格证,且须在3月27日-4月7日向所在学校提出书面申请(需提供考生姓名及考籍号),学校负责考生信息的校对工作,汇总后报县(市、区)教育行政部门考籍管理机构,逐级上报后,由市教育行政部门汇总报省教育厅基础教育处。
(二)信息核对
考生须在规定时间登录山东省教育招生考试院网上报名系统进行考籍基本信息核对。操作路径如下:登录山东省教育招生考试院网站(http://www.sdzk.cn),进入“网上报名”栏目,打开“山东省普通高中学业水平考试网上报名系统”链接,点击“考生入口”按钮,输入考籍号(即学籍号)、身份证号,进入系统,点击“信息核对”链接,开始信息核对。考生须对考籍号、姓名、性别、身份证号、照片信息等逐一进行认真核对。如果输入考籍号和身份证号后,提示信息有误无法登录系统或者核对发现考籍信息中存在错误,考生必须联系所在学校在山东省基础教育管理信息化平台进行核查或修改。
未认真核对造成考籍信息不正确,影响正常参加考试的,一切后果均由考生本人负责。
(三)网上报名缴费
考试实行网上报名。报名过程分为登录、修改密码、选择考试科目等环节。
网上报名开始后,考生登录山东省教育招生考试院网站(http://www.sdzk.cn),进入“网上报名”栏目,打开“山东省普通高中学业水平考试网上报名系统”链接,点击“考生入口”按钮,输入考籍号(即学籍号)、身份证号和密码(首次登录默认密码为身份证号后6位),进入系统,点击“网上报名”链接,开始网上报名。首次登录时务必修改默认密码,修改成功后,考生可以选择报考科目。发起缴费前,考生可对报考科目进行修改;发起缴费后,考生不得修改报考科目。
考试实行网上缴费。选择报考科目后,考生应在规定时间内点击“考试费用支付”,缴纳报名考试费,缴费成功即完成网上报名工作。未成功缴纳考试费的考生,视为自动放弃,不能参加本次考试。
报名考试费按照《山东省物价局 山东省财政厅关于普通高中学业水平考试收费标准的复函》(鲁价费函〔2015〕59号)规定的标准执行,即每科次16元。
三、考试编场
各市招生考试管理机构负责本市的考场编排工作。考点原则上设在县(市、区)政府所在地,各普通高中之间要混编考场。个别地处农村、远离县(市、区)政府所在地的普通高中,经省教育招生考试院批准,可单设考点,校内混编考场。参加日、俄、法、德、西班牙小语种考试的考生在外语考试时要单独编排考场,不同语种听力考试不得相互干扰。
四、成绩公布
山东省2017年夏季普通高中学业水平考试成绩将在2017年8月上旬公布,公布期为10天。成绩具体公布时间于8月1日后在山东省教育招生考试院官网(http://www.sdzk.cn)另行发布。
五、其他事项
(一)做好考试报名的组织工作
各市招生考试管理机构应将本通知精神及时传达给各县(市、区)相关部门和普通高中学校,认真做好报名准备和组织实施工作,确保考试报名工作顺利进行。务必要求各学校将本次考试报名工作安排传达到所有符合报考条件的考生,做好考生考籍信息校正、完善工作,做到不漏报、不误报。
(二)严肃报名工作纪律
报名工作是学业水平考试的重要组成部分,各市要切实加强对报名工作的领导和组织管理,各项工作要派专人负责,做好宣传工作;要加强人员培训,使工作人员熟知报名时间、流程及注意事项;提高防范意识,完善监管手段;报名期间各市、县(市、区)须安排专人值班,并做好答疑工作;对伪造报名信息、未认真履行工作职责等违反工作纪律的单位和个人,将按有关规定严肃处理。
(三)严格听力残疾学生外语听力免试申报工作
听力残疾学生外语听力免试工作按照《关于听力残疾学生参加普通高中学业水平考试免外语听力考试的通知》(鲁教基函〔2012〕51号)规定执行。由考生个人提出申请,县(市、区)招生考试管理机构或学校将具备外语听力考试免试资格考生名单公示不少于10个工作日;各市招生考试管理机构进行资格审查后,汇总交各市教育行政部门;市教育行政部门审查后加盖市教育行政部门公章,于4月14日前将本次所有具备外语听力考试免试资格的考生名单及相关证明材料邮寄至山东省普通高中学业水平考试指导委员会办公室(地址:山东省济南市历下区文化西路29号山东省教育厅基础教育处,邮编:250011)。
附件:1.山东省2017年夏季普通高中学业水平考试笔试科目考点申报表
2.山东省2017年夏季普通高中学业水平考试信息技术科目考点申报表
3.山东省2017年夏季普通高中学业水平考试外语听力免试学生名单
山东省教育招生考试院
及时了解更多高考政策信息、院校与专业选择、职业规划、学习方法、情绪管理、家庭教育等,可加入锦宏高考全国家长交流QQ群:
北京高考家长群:554656062 四川高考家长群:494826047
山东高考家长群:575087183 河南高考家长群:384360170
陕西高考家长群:161409070 江苏高考家长群:445115689
湖南高考家长群:574943293 湖北高考家长群:296424555
重庆高考家长群:144024781 福建高考家长群:322842291
浙江高考家长群:115944929
(加入锦宏高考微信公众平台,了解更多高考时讯。微信号:jh985211)