全国站
切换省份
全国
北京
四川
陕西
河南
山东
重庆
甘肃
上海
广东
天津
江苏
浙江
湖南
湖北
河北
辽宁
福建
安徽
广西
吉林
黑龙江
山西
江西
云南
贵州
海南
宁夏
青海
新疆
内蒙古
西藏
WELCOME TO JINHONG
2015年1月9日 下午1:56:07 星期5 距离高考
咨询热线
400-028-1113
网站首页
高考动态
找大学
选专业
分数线
性格评测
锦宏志愿通
锦宏服务
关于我们
我要咨询
高考动态
您现在所在的位置:
首页
>
高考动态
>
高考动态
高考政策
高考新闻
院校资讯
专业资讯
视频学习
院校资讯
<<MORE
清华大学2026年“丘成桐数学英才班”招生简章
清华大学2026年物理人才培养攀登计划招生简章
香港树仁大学2026年内地高考招生政策
香港大学经管旗舰本科-创领未来学士(BGLIS)2026年招生政策
香港高等教育科技学院2026年内地本科生招生政策
北京大学2026年“数学英才班”招生简章
北京大学2026年“物理学科卓越人才培养计划”招生简章
上海纽约大学2026年本科招生简章(中国大陆学生)
锦宏志愿通
点击进入
专业资讯
<<MORE
清华大学2025年“全国优秀中学生寒假课堂”报名通知
升学季,建议加入这些群,助力孩子科学备考
锦宏大爱 杏坛流芳 —记锦宏高考大讲堂
新冠疫情催生一职业前景大好!建议高考家长密切关注!
世界海洋日,走进7所海洋高校,一起守护深蓝!
绝对干货|北京理工大学最全介绍!附优势专业、录取数据
我的女儿是肖战粉丝
这所西安高校引无数学子向往!细数西安交大的报考价值
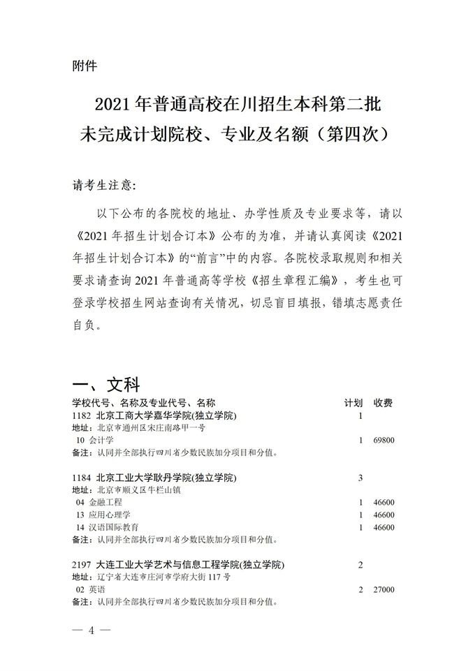
四川:关于本科第二批未完成计划院校第四次征集志愿的通知
发布者:admin
发布时间:2021-08-10
阅读:3722人
分享到:
更多